?

!

3

, , . . , , . . “” . , . , . .


, ( , , ),

, , .

.  - https://hrtime.ru/material/sekrety-i-layfkhaki-operatsionnoy-effektivnosti-poniatiia-126382/

.  - https://hrtime.ru/material/sekrety-i-layfkhaki-operatsionnoy-effektivnosti-blok-1-sebestoimost-134466/ 

.  - - https://hrtime.ru/material/sekrety-i-layfkhaki-operatsionnoy-effektivnosti-blok-2-operatsionnaia-na-161885/

.  - https://hrtime.ru/material/sekrety-i-layfkhaki-operatsionnoy-effektivnosti-blok-2-operatsionnaia-na-161976/ 

. - - https://hrtime.ru/material/sekrety-i-layfkhaki-operatsionnoy-effektivnosti-blok-2-operatsionnaia-na-162094/ 

, ( ). , , , 2003 , .

, .

- ( “ . ” ).

. - ( , , ).

. - - , , . ( , ).

ROI - , , , - .

% - , /.

- , .

. , . , , 7 10 , , . . , . , 15-22% . . . , , . , . , , .

“”.

. - .

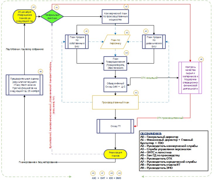
? . 7.

. 7.

. 7.

, , . 25 “” . - . - . - . .

25 25 . - . 25 . , , , .. , , , . 3% , 15% ..

, 8.

. 8. -

. 8. -

, . , , , . . 100 500 ../.

, , 25 - 25 . . , , , . 25 25 . 1 30 . , . ..

. .. , 20% , 1,5 ../. 15 .. - 10 -. . . , 10 .

“ ”, “ ” .

. . SKU. , , . ? . SKU . . KPI , , !

?!

. . , , .

, , , , , … : “ , !”. , , , . , . , . - ? - .

, , , . , , ! .

--! “- ”. , , , , , , , , , , . “ ”. . .

, , “ ”, . . . “” “”. ?

: “ , , ?”. : “ ! . . . . . , . ”. : “ ? . ? . “”. “-”. ! ?”

? ! .

, , . . - . . .. “”, . , , , , . , . , . , . , , . 30 . , , 2003 , . . . . 9.

. 9.    -

. 9. -

:

  • .
  • .
  • .
  • .
  • .
  • , ..
  • , , .

. . , () (). , . . - . . .

- () (, , ). . “22 000 ”. 7 000 . 22000? , , , , . , . .. , “ ”, , . (), , !!!

, ( ).

.

2016 , . , , , -, ( , , , ). . . . . . “” - 250 . HACCP 22000. 27 . . . ! 12 . , , . 6 40 . -. . , , .. 90% . , . -. 52 . .

2019 , , , .

, , . , !

. 9. , -. , “ . ” ().

, “” “-” . , !!! !

. .

, . , , .

, . . -: .

, , , , . “ !”, - . “ ” .

. . , . : “ ?” - , ( ).

. - . , . , , , , 1, .

. , . , .

. , , . . : .

, , , , . . , , , .

2003 . . 27%, 35%.

2 . . . “”.

, : “7 ”.

, 2 .

1. .

, ! . .

.

, . , - . ! , .

, , . , , !

2. .

( ) .

1. , . , ( ) -. ?

2. ( : ).

3. ( ) (, ). , . , .  : “ …”

( “ ” !). , . , , . , , .

4. . , , .

, , . , - , . -.

, , . . , . . 

, - ! , , ! 

!

- - -, -,
PRO -3 HR-

-, -,

41 (98% )

trophy-king HRTime.rutrophy-business-portfolio 15 trophy-pen_ico HR-: 3- trophy-icon2 : 1601
HR-?

hrtime.ru,

, !

  HR-
108
!
: , . , , .
. , . , .
. , , . : .
, . , , . , , , .
15 2026 11:521
- HR-
867
!
7, " " , ! " ". : . - https://hrtime.ru/material/sekrety-i-layfkhaki-operatsionnoy-effektivnosti-blok-1-sebestoimost-134466/
!!!
!
!
!
30 2025 11:380

:
- 1 000 ₽   170 000 ₽
1 000 ₽   200 000 ₽
2 000 ₽   500 000 ₽
1 000 ₽   300 000 ₽
1 000 ₽   500 000 ₽
1 000 ₽   200 000 ₽
- 1 000 ₽   100 000 ₽
2 000 ₽   600 000 ₽
1 000 ₽   150 000 ₽
1 000 ₽   100 000 ₽
1 000 ₽   90 000 ₽
1 000 ₽   300 000 ₽
1 000 ₽   90 000 ₽
HRTime_faces
253 . .
cookie . . , cookie (), .
X
cookie , - (, ) - -. - , , . - - cookies ( , ). cookie, cookie cookie, - - .