5 -     -  [A]5 -  HRTIME
4 

PRO
--

-: ,

90 000 ₽  

, . — , , .

:
- : IDEF0, BPMN 2.0, EPC, .
- As Is - To Be.

:

·         :  , , , , .

·         , . , .

·         , — .

? :

— .   , :

1.    .

o    :  « » -. .

o    :  , . , — .

2.    .
, :

o    ?  .

o    ?  .

o    ?  .

o    ?  « » .

o    IT- .

3.    .

— . , .

- , . 

.   , , , . , . ? .

«» .

IDEF0.

  . .

   . :  ? ? ? ?

BPMN.

 , (, ).  .

- IT.  , .  , .

EPC.

  , .

 -   . ,  .

  , .

.  . .

?

,   :

1.      ( : ).

2.      , , :

o    .

o    .

o    .

o    .

3.      « » - .

. — .

:

: .

: , .

: , .

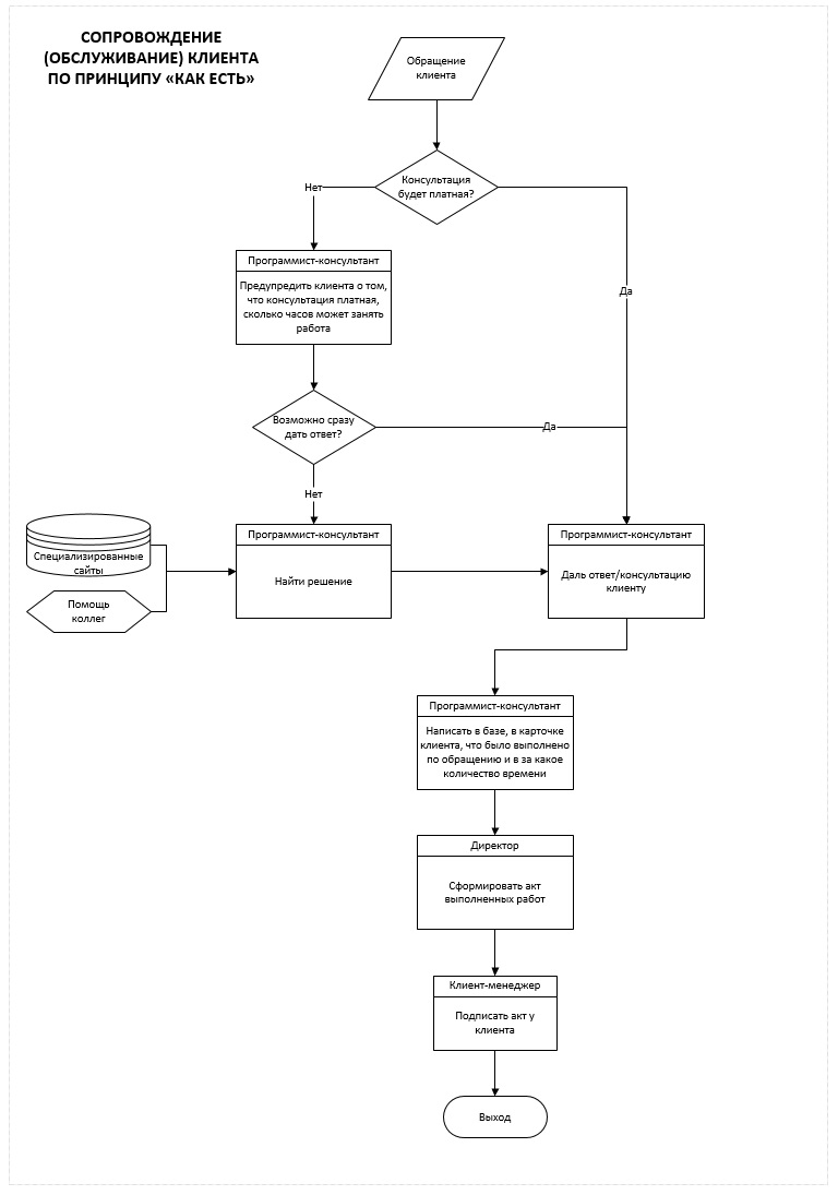
" ": - .

: .

4799 0 0

?

.

12345
 
,
HRTime_faces
152 . .
cookie . . , cookie (), .
X
cookie , - (, ) - -. - , , . - - cookies ( , ). cookie, cookie cookie, - - .